网站首页
部门概况
机构设置
班子分工
工作职责
计划总结
基建新闻
综合新闻
项目进展
文化建设
支部建设
工会之家
工作清单
综合办公室
工程前期管理科
工程建设管理科
工程经济管理科
工程技术管理科
工程维修管理科
信息公开
规章制度
国家部委文件
学校文件
基建处文件
工作流程
下载中心
规章制度
国家部委文件
学校文件
基建处文件
工作流程
下载中心
工作流程
当前位置:
首页
>
规章制度
>
工作流程
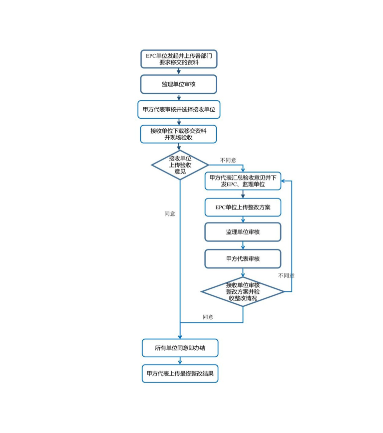
基本建设工程交付验收流程图
2026-03-16
发布者:基建处